2026/03/28 2

Outbox Relay 최적화, 10건에서 155건으로

Outbox Relay 최적화: 10건/초에서 155건/초까지TL;DROutbox Relay의 초기 구현은 10건/초였다. PROCESSING 상태 추가 + FOR UPDATE SKIP LOCKED + parallelStream으로 155건/초까지 개선했다. 부하 테스트로 병목이 Phase 2(Kafka 동기 발행)임을 확인했고, 5분 PROCESSING 복구 threshold가 충분히 안전한 것을 수치로 증명했다.1. 초기 구현의 한계 — 왜 10건/초인가[이전 글](커밋 후 발행 vs 발행 후 커밋)에서 Outbox Pattern을 "왜" 선택했는지 다뤘다.이 글은 그 다음 질문에 답한다. Outbox를 선택했으면, 처리량은 어떻게 끌어올리는가?초기 구현은 단순했다.5초 간격 폴링 × 50건 배치 =..

운영/Kafka & MQ 2026.03.28

트래픽이 몰려도 데이터를 잃지 않는 Kafka 파이프라인 설계

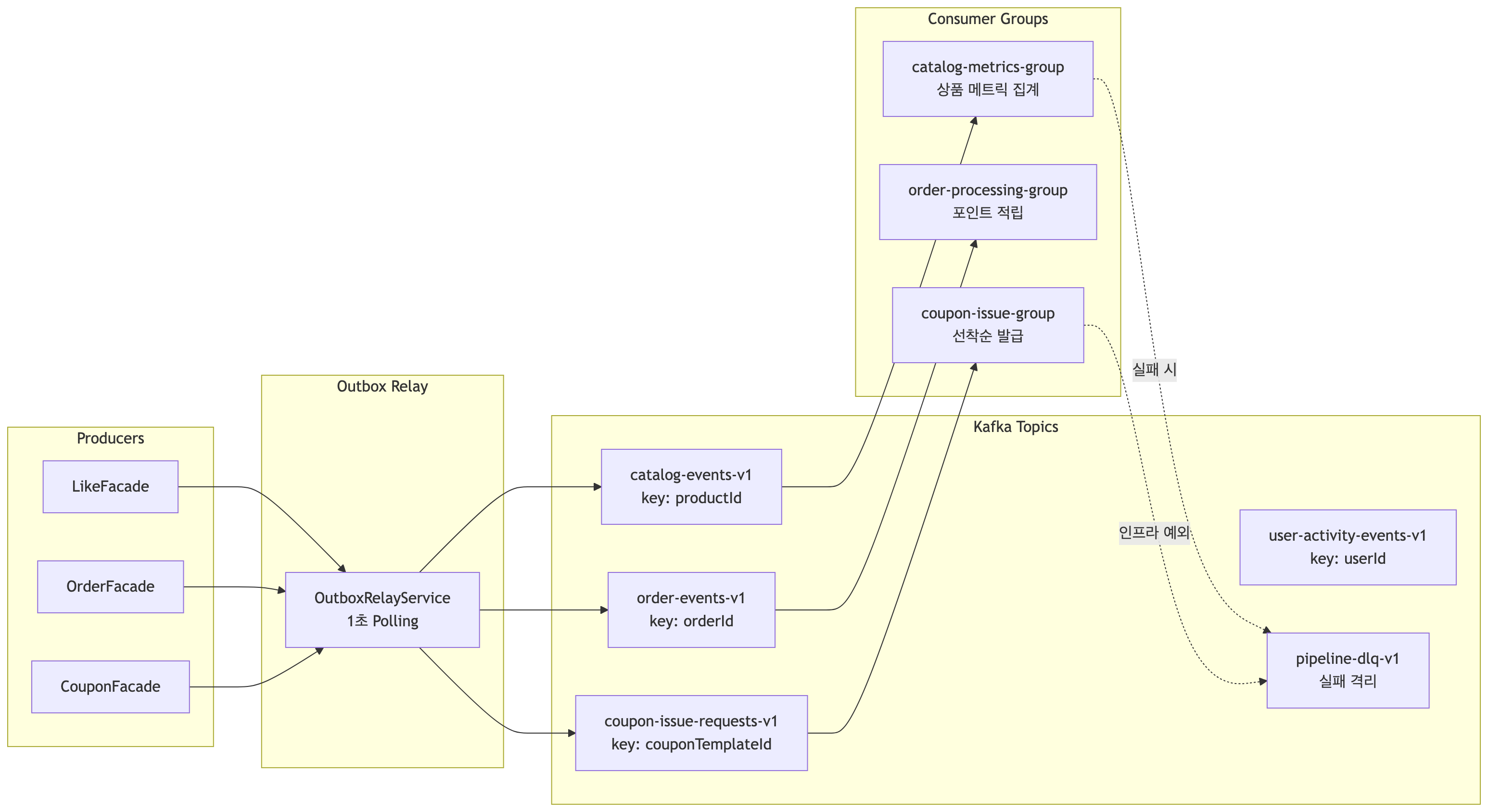
트래픽이 몰려도 데이터를 잃지 않는 Kafka 파이프라인 설계TL;DR100명이 동시에 선착순 쿠폰을 요청하면, 10장만 정확히 발급되어야 한다. 11장도 안 되고, 9장도 안 된다. 이 글에서는 이커머스 프로젝트에서 Kafka 파이프라인을 설계하고 구현하면서 마주한 실제 문제들 — Topic 설계, Producer/Consumer 전략, 장애 시나리오와 방어 메커니즘 — 을 다룬다. 이론이 아니라 직접 깨지고 고친 경험이다.1. 5개 토픽, 각각 다른 이유로 존재한다토픽은 "메시지를 담는 곳"이 아니라 "도메인 경계"다토픽을 하나로 합치고 eventType 헤더로 구분하면 안 되나? 기술적으로는 가능하다. 하지만 Consumer Group이 토픽 단위로 묶이기 때문에, 하나의 토픽에 서로 다른 도메인의..

운영/Kafka & MQ 2026.03.28